202e dépôt d'ateliers
| 202e Dépôt d'ateliers | |
| |
| Pays | |
|---|---|
| Garnison | BFC Montreal |
| Devise | latin : Primus inter pares (Premier parmi nos pairs) |
| Commandant | Col Robin Chenard |
Le 202e Dépôt d'ateliers (202 DA; Anglais: 202 Workshop Depot) est une unité militaire faisant partie intégrante de la base militaire de Montréal, située à Longue-Pointe dans l’Est de la ville.
Le 202 DA est une unité de la force terrestre qui emploie à ce jour[Quand ?] environ 300 civils et 100 militaires. Le 202 DA est sous la direction du Directeur général de gestion du programme d’équipement terrestre (DGGPET) qui fait partie du Groupe Matériel du Ministère de la Défense nationale. La localisation de l’unité, à proximité du fleuve Saint-Laurent, permet le transport d’équipements de grandes tailles par bateau.
Une portion[précision nécessaire] des employés militaires du 202 DA font partie du corps du Génie électrique et mécanique royal canadien (GEMRC). Les quatre métiers du GEMRC, soient le technicien de véhicules, le technicien d’armement, le technicien d’électronique et d’optronique ainsi que le technicien de matériaux sont présents au sein des divers ateliers.[réf. nécessaire]
Histoire

Le 202 DA est créé en 1946. L’intention au départ était de créer un dépôt pour le matériel technique pouvant servir le Canada et le Royaume-Uni. Le rôle de l’unité était de réparer le matériel qui avait été endommagé lors d’une opération, lorsque celui-ci était retourné au 25e Magasin central des magasins militaires (25e MCME). C’est seulement le que le 202 DA est devenu une unité indépendante[1]. L’unité a rapidement pris de l’importance au sein des FAC[réf. nécessaire] et a dû se déplacer à de nombreuses occasions pour pallier le manque d’espace. En 2016, l’unité occupait près de 350 000 pieds carrés sous un commandement décentralisé dans quatre bâtiments principaux qui occupaient près de 16 acres.
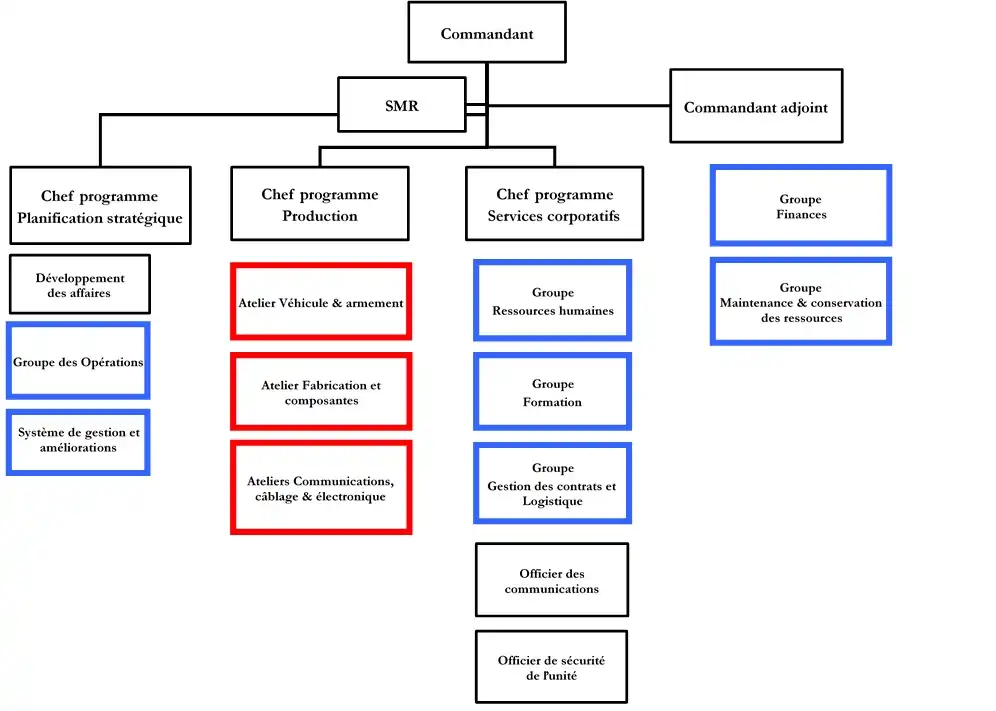
Organisation

La structure organisationnelle du 202 DA est constituée de 7 programmes distincts soient Plan et Soutien, Commandant-adjoint, Services corporatifs, Centre de soutien du génie terrestre, Assurance de matériel terrestre et 2 programmes de production ; Système d’armes et Fabrication, composantes et électronique. Les programmes de production sont divisés en ateliers qui effectuent les réparations sur le plancher. Les ateliers de Production SA sont : Véhicules et Auxiliaires. Les ateliers de Production FCE sont : Atelier Fabrication et Armement et Composantes électroniques et électro-optique. Les programmes disposent de l’équipement spécialisé pour offrir un support aux opérations de déploiement du Canada sur les missions de l’OTAN et des Nations unies.
Commandants
|
Sergent-major régimentaire
|
Références
- ↑ (en) Col Murray Johnston, Canada's Craftsmen at 50! The Story of Electrical and Mechanical Engineering in the Canadian Armed Forces, , p. 203
- Portail de l’histoire militaire
- Portail du Canada
