Pays du Grand Bergeracois (association)
| Fondation | 1998 |
|---|
| Siège | 24100 Saint-Laurent-des-Vignes |
|---|---|
| Président | Serge Fourcaud |
| Vice-président | Quinze vice-présidents |
| Secrétaire général | Marc Mattera |
| Trésorier | Bérénice Vincent |
| Site web | pays-de-bergerac.com |
L'association Pays du Grand Bergeracois est la structure porteuse du pays du Grand Bergeracois tel que défini dans la loi no 95-115 du , dans la loi d'orientation pour l'aménagement et le développement durable du territoire (LOADDT) du , et dans le titre V de la loi no 2003-590[1].
Le pays du Grand Bergeracois est un pays situé dans le département de la Dordogne et la région Nouvelle-Aquitaine.
Statut juridique
Cette association, déclarée le à la sous-préfecture de Bergerac[2], est régie par la loi du , le décret du et la loi no 2003-590, notamment son titre V portant dispositions relatives aux pays.
Membres de l'association
Les membres de cette association sont :
- des représentants élus des communautés de communes, communes, élus territoriaux et autres partenaires,
- des socio-professionnels au sein du conseil de développement.
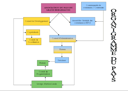
Fonctionnement de l'association

Les relations entre l'association et les autres organismes sont explicitées sur le schéma ci-contre.
Buts de l'association
Cette association a pour but[3] :
- la coordination de politiques territoriales concourant au développement économique et social et à la promotion du « Pays du Grand Bergeracois ».
- la mise en relation de partenaires institutionnels, professionnels ou associatifs dont l’action se situe dans le cadre du développement du pays.
- l’émergence d’initiatives, publiques ou privées, visant à la création d’emplois, au maintien et au développement d’activités économiques, sociales et culturelles.
- l’amélioration des services publics et des services au public.
- la mise en place d’activités commerciales dans le cadre de son site Internet, aux fins de permettre aux acteurs socio-économiques du Bergeracois de bénéficier des possibilités de commerce électronique.
- la préparation et le suivi d’un contrat pour mettre en œuvre la charte de développement du Pays. Ce contrat prévoit des financements de projets sur l’ensemble du Bergeracois, par l’État, la Région et le Département.
Actions
L'association du pays du Grand Bergeracois a pour ambition de fédérer l'ensemble des actions de développement du Pays :
- Programme Leader
- Charte et contrat de Pays
- Site Internet fédérateur
- Opération collective de modernisation artisanat - commerce
- Contrat de rivière
- La Maison de l'emploi Sud Périgord (MDESP)
- Pôle d'excellence rurale
- Charte forestière de territoire
- Étude économique
- Étude touristique
- Étude emploi-formation
Pour approfondir
Article connexe
Liens externes
Notes et références
- ↑ Statuts de l'association, article 1er, [lire en ligne]
- ↑ « Contactez-Nous », sur site du Pays du Grand Bergeracois (consulté le ).
- ↑ Statuts de l'association, article 2, [lire en ligne]
- Portail de la Dordogne
- Portail des associations